Overview
The Reconciliation feature was a highly technical UX initiative aimed at ensuring users could verify and adjust data flowing into the application. This project was a particularly tricky one—it had been started briefly a few times under various leaderships, so there was a lot of out-of-date assumptions. I needed to clarify the goals very solidly early on to ensure success.
Given its complexity, the project required extensive research, cross-functional collaboration, and detailed documentation to align with business and user needs. Through a structured design sprint, deep user research, and iterative prototyping, I developed an intuitive workflow that enhanced user confidence, streamlined data verification, and supported seamless reconciliation across systems.
The final design reduced time spent resolving discrepancies and laid the foundation for scalable improvements across multiple development phases.
The Outcome:
- Increased user confidence in data accuracy and reconciliation.
- Reduced time spent resolving discrepancies, improving operational efficiency.
- A scalable design framework that could be expanded over multiple quarters.
Team
- 1 Product Designer (Me)
- 1 Junior Product Designer
- 2 Product Managers (with others providing input)
- 4 Senior Engineers
- 4 Engineering teams (6-15 people)
Timeline
- Research: 3 months
- Low-fidelities: 3 months
- Prototypes: 1 month
- Testing: 3 weeks
- Refinement: 2 months
- Development: 3 months (Ongoing)
Process
- User research & discovery
- Low-fidelity ideation
- User interviews
- Design
- User testing
- Dev handoff
- Components implemented
The Problem
The Reconciliation feature was a highly technical and complex project aimed at ensuring that users could verify if the data flowing into the application—and all associated calculations and changes—aligned with their expectations. If discrepancies arose, users needed a way to adjust their ERP (Enterprise Resource Planning) system and confirm that the data across systems remained in agreement.
Most importantly, getting these discrepancies resolved was a matter with dire consequences for the customer: it could cause financial problems on a massive scale, or even invoke governmental legal wrath. Needless to say, this meant that the solution had to be something the user could trust.
As the lead UX designer, my role was to narrow down this complexity into a clear, user-friendly experience. I collaborated closely with engineers, product managers, architects, sales engineers, product writers, and consultants to develop a solution that met business and user needs.
The problem was that users lacked visibility into whether incoming data and associated calculations were accurate. This created uncertainty and inefficiencies, as adjustments in their ERP system might not seamlessly translate into reconciliation within our application. The challenge was to design an intuitive workflow that:
- Provided users with confidence in their data.
- Allowed them to verify and adjust as needed.
- Supported a seamless reconciliation process across systems.
My Approach
I treated this as a strategic redesign, starting with a deep dive into user frustrations and finishing with a validated solution ready for componentization.
Discovery & Research
To ensure the feature aligned with user needs, I conducted extensive research before initiating the design sprint. I worked with the UX Research Team to gather insights from potential users and conducted user interviews to understand their reconciliation processes and pain points.
Key findings:
- Users needed greater visibility into data discrepancies and their sources.
- Many users required a commenting system to track notes and collaborate on reconciliation.
- Some reconciliation processes were more manual than expected, highlighting the need for automation where possible.
- Users wanted real-time updates on data changes to reduce delays in decision-making.


Design & Iteration
I led a design sprint that brought together key stakeholders, including engineering, product managers, architects, sales engineers, product writers, and consultants. This collaborative effort helped define priorities and technical constraints early on.
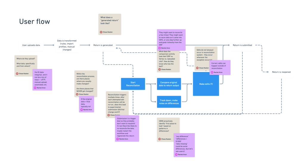
- User Flows & Journeys: Mapped out user flows to define key interactions and decision points. Developed user journeys to align with real-world reconciliation processes. Iterated on low-fidelity wireframes, ensuring alignment across teams before progressing to high fidelity.
- High-Fidelity Prototyping: Once the low-fidelity wireframes were approved, I created detailed high-fidelity prototypes in Figma. Given the technical complexity, these prototypes were highly specific and interactive, helping to communicate functionality to engineers and product teams, ensure all edge cases were accounted for, and validate the design with users through feedback sessions.
- Extensive Documentation: Because this feature spanned multiple sprints, quarters, and teams, I developed comprehensive documentation to maintain consistency and ensure seamless handoffs between teams.



The Outcome
The final design allowed users to:
- Verify data accuracy and track changes with a clear interface.
- Adjust their ERP and ensure consistency across systems.
- Leave detailed notes/comments to document decisions and discrepancies.
- Receive real-time updates on data changes to reduce delays in decision-making.
This solution reduced time spent resolving discrepancies and laid the foundation for scalable improvements across multiple development phases.

Conclusion & Reflections
Impact:
- Increased user confidence in data reconciliation.
- Reduced time spent resolving discrepancies.
- Provided a scalable design that could evolve over multiple quarters.
- Greater collaboration among teams through enhanced commenting and tracking features.
Reflection:
- What Went Well? Cross-functional collaboration ensured alignment from the start. User research surfaced critical, unforeseen requirements early. Detailed documentation and prototyping facilitated smooth development.
- What Would I Do Differently? Invest more time in usability testing earlier in the process to validate assumptions. Explore more automation opportunities to reduce manual data verification.
- Key Takeaways: This project reinforced the value of deep research, collaborative design, and iterative testing in tackling technically complex UX challenges. It also highlighted the importance of documentation when working on large, multi-phase initiatives.

